Finance

系統能實現的目標和功能
《思沃(wo)保(bao)(bao)(bao)(bao)(bao)(bao)險(xian)(xian)(xian)(xian)(xian)(xian)(xian)(xian)實(shi)(shi)務(wu)(wu)模擬(ni)實(shi)(shi)訓系(xi)統》用Browser/Server三層體系(xi)結構,將現行的(de)(de)人(ren)(ren)(ren)(ren)(ren)壽(shou)(shou)保(bao)(bao)(bao)(bao)(bao)(bao)險(xian)(xian)(xian)(xian)(xian)(xian)(xian)(xian)、財(cai)產(chan)保(bao)(bao)(bao)(bao)(bao)(bao)險(xian)(xian)(xian)(xian)(xian)(xian)(xian)(xian)核心業(ye)務(wu)(wu)流(liu)程和專業(ye)知(zhi)識(shi)有機結合,締造出(chu)一個擬(ni)真(zhen)的(de)(de)“保(bao)(bao)(bao)(bao)(bao)(bao)險(xian)(xian)(xian)(xian)(xian)(xian)(xian)(xian)實(shi)(shi)務(wu)(wu)模擬(ni)實(shi)(shi)驗(yan)平(ping)(ping)(ping)(ping)臺”。實(shi)(shi)驗(yan)平(ping)(ping)(ping)(ping)臺采用經(jing)典的(de)(de)角(jiao)色模擬(ni)方式(shi),通(tong)(tong)過(guo)學(xue)(xue)(xue)(xue)生(sheng)飾演客(ke)戶(hu)(hu)、保(bao)(bao)(bao)(bao)(bao)(bao)險(xian)(xian)(xian)(xian)(xian)(xian)(xian)(xian)代理(li)(li)人(ren)(ren)(ren)(ren)(ren)、保(bao)(bao)(bao)(bao)(bao)(bao)險(xian)(xian)(xian)(xian)(xian)(xian)(xian)(xian)經(jing)紀(ji)公(gong)司(si)(si)(si)(si)、人(ren)(ren)(ren)(ren)(ren)壽(shou)(shou)保(bao)(bao)(bao)(bao)(bao)(bao)險(xian)(xian)(xian)(xian)(xian)(xian)(xian)(xian)公(gong)司(si)(si)(si)(si)、財(cai)產(chan)保(bao)(bao)(bao)(bao)(bao)(bao)險(xian)(xian)(xian)(xian)(xian)(xian)(xian)(xian)公(gong)司(si)(si)(si)(si)五(wu)(wu)類(lei)角(jiao)色,分別進入人(ren)(ren)(ren)(ren)(ren)壽(shou)(shou)保(bao)(bao)(bao)(bao)(bao)(bao)險(xian)(xian)(xian)(xian)(xian)(xian)(xian)(xian)實(shi)(shi)驗(yan)平(ping)(ping)(ping)(ping)臺、車(che)輛(liang)運輸(shu)險(xian)(xian)(xian)(xian)(xian)(xian)(xian)(xian)實(shi)(shi)驗(yan)平(ping)(ping)(ping)(ping)臺、企業(ye)財(cai)產(chan)險(xian)(xian)(xian)(xian)(xian)(xian)(xian)(xian)實(shi)(shi)驗(yan)平(ping)(ping)(ping)(ping)臺、家庭財(cai)產(chan)險(xian)(xian)(xian)(xian)(xian)(xian)(xian)(xian)實(shi)(shi)驗(yan)平(ping)(ping)(ping)(ping)臺、工程責任(ren)險(xian)(xian)(xian)(xian)(xian)(xian)(xian)(xian)實(shi)(shi)驗(yan)平(ping)(ping)(ping)(ping)臺、公(gong)眾責任(ren)險(xian)(xian)(xian)(xian)(xian)(xian)(xian)(xian)實(shi)(shi)驗(yan)平(ping)(ping)(ping)(ping)臺、運輸(shu)工具船舶險(xian)(xian)(xian)(xian)(xian)(xian)(xian)(xian)實(shi)(shi)驗(yan)平(ping)(ping)(ping)(ping)臺、海洋運輸(shu)貨物險(xian)(xian)(xian)(xian)(xian)(xian)(xian)(xian)實(shi)(shi)驗(yan)平(ping)(ping)(ping)(ping)臺,操(cao)練人(ren)(ren)(ren)(ren)(ren)壽(shou)(shou)保(bao)(bao)(bao)(bao)(bao)(bao)險(xian)(xian)(xian)(xian)(xian)(xian)(xian)(xian)、財(cai)產(chan)保(bao)(bao)(bao)(bao)(bao)(bao)險(xian)(xian)(xian)(xian)(xian)(xian)(xian)(xian)實(shi)(shi)踐業(ye)務(wu)(wu)。首先由人(ren)(ren)(ren)(ren)(ren)壽(shou)(shou)保(bao)(bao)(bao)(bao)(bao)(bao)險(xian)(xian)(xian)(xian)(xian)(xian)(xian)(xian)公(gong)司(si)(si)(si)(si)、財(cai)產(chan)保(bao)(bao)(bao)(bao)(bao)(bao)險(xian)(xian)(xian)(xian)(xian)(xian)(xian)(xian)公(gong)司(si)(si)(si)(si)添加自己(ji)所經(jing)營(ying)的(de)(de)主險(xian)(xian)(xian)(xian)(xian)(xian)(xian)(xian)、附(fu)加險(xian)(xian)(xian)(xian)(xian)(xian)(xian)(xian)產(chan)品,以及相關的(de)(de)費率,由投(tou)(tou)保(bao)(bao)(bao)(bao)(bao)(bao)客(ke)戶(hu)(hu)根據險(xian)(xian)(xian)(xian)(xian)(xian)(xian)(xian)種(zhong)的(de)(de)特(te)點、性質,委托保(bao)(bao)(bao)(bao)(bao)(bao)險(xian)(xian)(xian)(xian)(xian)(xian)(xian)(xian)代理(li)(li)人(ren)(ren)(ren)(ren)(ren)或經(jing)紀(ji)公(gong)司(si)(si)(si)(si)進行投(tou)(tou)保(bao)(bao)(bao)(bao)(bao)(bao),或直接(jie)向人(ren)(ren)(ren)(ren)(ren)壽(shou)(shou)保(bao)(bao)(bao)(bao)(bao)(bao)險(xian)(xian)(xian)(xian)(xian)(xian)(xian)(xian)公(gong)司(si)(si)(si)(si)、財(cai)產(chan)保(bao)(bao)(bao)(bao)(bao)(bao)險(xian)(xian)(xian)(xian)(xian)(xian)(xian)(xian)公(gong)司(si)(si)(si)(si)投(tou)(tou)保(bao)(bao)(bao)(bao)(bao)(bao)。保(bao)(bao)(bao)(bao)(bao)(bao)險(xian)(xian)(xian)(xian)(xian)(xian)(xian)(xian)公(gong)司(si)(si)(si)(si)接(jie)到(dao)客(ke)戶(hu)(hu)投(tou)(tou)保(bao)(bao)(bao)(bao)(bao)(bao)單(dan)之后,根據投(tou)(tou)保(bao)(bao)(bao)(bao)(bao)(bao)險(xian)(xian)(xian)(xian)(xian)(xian)(xian)(xian)種(zhong)的(de)(de)不同,進行投(tou)(tou)保(bao)(bao)(bao)(bao)(bao)(bao)管理(li)(li)。通(tong)(tong)過(guo)一系(xi)列、多流(liu)程操(cao)作,使學(xue)(xue)(xue)(xue)生(sheng)真(zhen)正學(xue)(xue)(xue)(xue)習到(dao)保(bao)(bao)(bao)(bao)(bao)(bao)險(xian)(xian)(xian)(xian)(xian)(xian)(xian)(xian)實(shi)(shi)務(wu)(wu)中的(de)(de)保(bao)(bao)(bao)(bao)(bao)(bao)險(xian)(xian)(xian)(xian)(xian)(xian)(xian)(xian)代理(li)(li)、投(tou)(tou)保(bao)(bao)(bao)(bao)(bao)(bao)、承保(bao)(bao)(bao)(bao)(bao)(bao)、核保(bao)(bao)(bao)(bao)(bao)(bao)、變(bian)更、理(li)(li)賠、核賠等核心流(liu)程。軟(ruan)件(jian)(jian)既支持(chi)學(xue)(xue)(xue)(xue)生(sheng)一人(ren)(ren)(ren)(ren)(ren)分飾客(ke)戶(hu)(hu)、保(bao)(bao)(bao)(bao)(bao)(bao)險(xian)(xian)(xian)(xian)(xian)(xian)(xian)(xian)代理(li)(li)人(ren)(ren)(ren)(ren)(ren)、保(bao)(bao)(bao)(bao)(bao)(bao)險(xian)(xian)(xian)(xian)(xian)(xian)(xian)(xian)經(jing)紀(ji)公(gong)司(si)(si)(si)(si)、人(ren)(ren)(ren)(ren)(ren)壽(shou)(shou)保(bao)(bao)(bao)(bao)(bao)(bao)險(xian)(xian)(xian)(xian)(xian)(xian)(xian)(xian)公(gong)司(si)(si)(si)(si)、財(cai)產(chan)保(bao)(bao)(bao)(bao)(bao)(bao)險(xian)(xian)(xian)(xian)(xian)(xian)(xian)(xian)公(gong)司(si)(si)(si)(si)五(wu)(wu)類(lei)角(jiao)色來完成保(bao)(bao)(bao)(bao)(bao)(bao)險(xian)(xian)(xian)(xian)(xian)(xian)(xian)(xian)實(shi)(shi)驗(yan),也支持(chi)由同一班級中的(de)(de)學(xue)(xue)(xue)(xue)生(sheng)組(zu)成實(shi)(shi)驗(yan)小組(zu),以相互(hu)協作或競爭(zheng)的(de)(de)方式(shi)來完成實(shi)(shi)驗(yan)。同時,學(xue)(xue)(xue)(xue)生(sheng)通(tong)(tong)過(guo)參加保(bao)(bao)(bao)(bao)(bao)(bao)險(xian)(xian)(xian)(xian)(xian)(xian)(xian)(xian)知(zhi)識(shi)在線考試,瀏覽(lan)、學(xue)(xue)(xue)(xue)習保(bao)(bao)(bao)(bao)(bao)(bao)險(xian)(xian)(xian)(xian)(xian)(xian)(xian)(xian)知(zhi)識(shi)庫內容,撰寫實(shi)(shi)驗(yan)報(bao)告,分析研究保(bao)(bao)(bao)(bao)(bao)(bao)險(xian)(xian)(xian)(xian)(xian)(xian)(xian)(xian)案例等,全(quan)方位提(ti)升保(bao)(bao)(bao)(bao)(bao)(bao)險(xian)(xian)(xian)(xian)(xian)(xian)(xian)(xian)專業(ye)理(li)(li)論(lun)知(zhi)識(shi),真(zhen)正使學(xue)(xue)(xue)(xue)生(sheng)通(tong)(tong)過(guo)使用軟(ruan)件(jian)(jian),達到(dao)實(shi)(shi)踐與(yu)理(li)(li)論(lun)俱提(ti)高(gao)的(de)(de)效果,高(gao)度、全(quan)面(mian)地(di)把握保(bao)(bao)(bao)(bao)(bao)(bao)險(xian)(xian)(xian)(xian)(xian)(xian)(xian)(xian)業(ye)務(wu)(wu)流(liu)程,具備現代化保(bao)(bao)(bao)(bao)(bao)(bao)險(xian)(xian)(xian)(xian)(xian)(xian)(xian)(xian)從業(ye)人(ren)(ren)(ren)(ren)(ren)員(yuan)應有的(de)(de)知(zhi)識(shi)結構,增(zeng)強學(xue)(xue)(xue)(xue)生(sheng)的(de)(de)社(she)會(hui)就業(ye)競爭(zheng)力。




三、軟件特點及優(you)勢
1、全面的保險(xian)作業流程
學生(sheng)通(tong)過飾演保(bao)(bao)(bao)險(xian)業(ye)務(wu)流程(cheng)中(zhong)(zhong)的(de)(de)(de)客戶(hu)、代理人(ren)、經紀公(gong)司、人(ren)壽(shou)保(bao)(bao)(bao)險(xian)公(gong)司、財產(chan)(chan)保(bao)(bao)(bao)險(xian)公(gong)司五種(zhong)角色,進入“人(ren)壽(shou)保(bao)(bao)(bao)險(xian)”和(he)“財產(chan)(chan)保(bao)(bao)(bao)險(xian)”實(shi)踐(jian)平臺(tai),從展業(ye)投保(bao)(bao)(bao)環節開(kai)始,至索賠(pei)理賠(pei)為(wei)(wei)止,全面操練保(bao)(bao)(bao)險(xian)核(he)心業(ye)務(wu)中(zhong)(zhong)的(de)(de)(de)投保(bao)(bao)(bao)、承保(bao)(bao)(bao)、核(he)保(bao)(bao)(bao)、變更、理賠(pei)、核(he)賠(pei)等流程(cheng),使學生(sheng)的(de)(de)(de)知識(shi)結構提升,彌補實(shi)踐(jian)業(ye)務(wu)操作的(de)(de)(de)缺乏,實(shi)現對人(ren)壽(shou)保(bao)(bao)(bao)險(xian)、運(yun)輸工具(ju)(ju)車(che)輛險(xian)、企業(ye)財產(chan)(chan)險(xian)、家庭財產(chan)(chan)險(xian)、海洋運(yun)輸貨物保(bao)(bao)(bao)險(xian)、運(yun)輸工具(ju)(ju)船(chuan)舶險(xian)、責任險(xian)、工程(cheng)險(xian)的(de)(de)(de)熟悉、掌握(wo),對保(bao)(bao)(bao)險(xian)業(ye)務(wu)的(de)(de)(de)主要(yao)工作流程(cheng)有一(yi)個清晰的(de)(de)(de)輪廓,為(wei)(wei)學以致(zhi)用打(da)下(xia)堅固(gu)的(de)(de)(de)基礎(chu)。

2、規(gui)范(fan)的保險(xian)承保單證(zheng)及(ji)保險(xian)理賠單證(zheng)
以優(you)秀保(bao)(bao)險公司(si)(si)人壽險和(he)財(cai)產險業務單(dan)證(zheng)的(de)樣式、欄目、內容、大小等(deng)為(wei)依據(ju),100%模擬仿真(zhen),有(you)效確保(bao)(bao)系(xi)統(tong)(tong)中保(bao)(bao)險承保(bao)(bao)單(dan)證(zheng)及(ji)(ji)保(bao)(bao)險理賠單(dan)證(zheng)的(de)真(zhen)實性、完整性。學生通過操練(lian)單(dan)證(zheng)在各項保(bao)(bao)險業務的(de)應用(yong)方(fang)法(fa),熟練(lian)掌(zhang)握保(bao)(bao)險承保(bao)(bao)及(ji)(ji)理賠單(dan)證(zheng)的(de)填(tian)制,貼近與(yu)保(bao)(bao)險公司(si)(si)的(de)距離。,同時,系(xi)統(tong)(tong)內含強大的(de)報(bao)表管(guan)理功能(neng),方(fang)便教(jiao)師(shi)、學生查詢和(he)匯總數據(ju),十分方(fang)便、快捷。

3、豐富、專業的知識庫(ku)
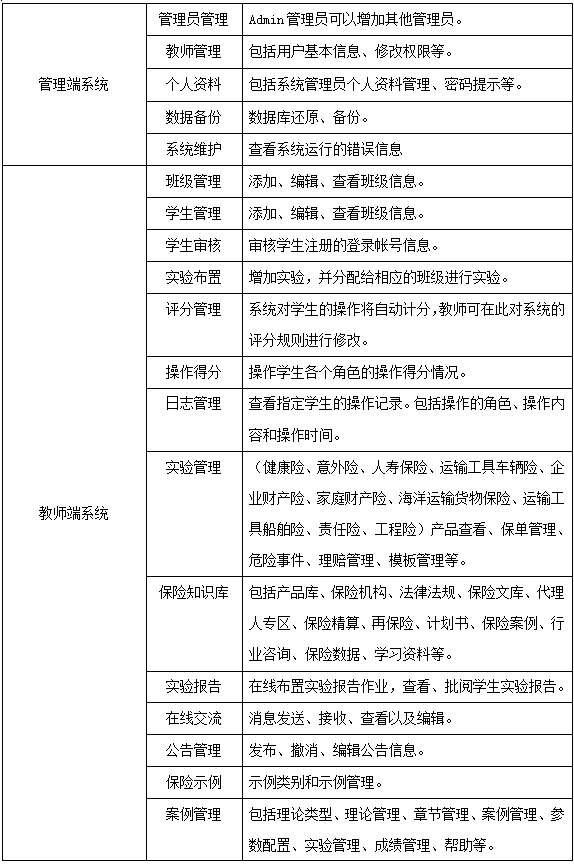
理論知(zhi)識學(xue)習(xi)平臺,為教(jiao)師的(de)(de)教(jiao)學(xue)和學(xue)生的(de)(de)學(xue)習(xi)提供了支持。我們參(can)考(kao)高校保(bao)(bao)(bao)(bao)險(xian)(xian)(xian)類專業教(jiao)材,通過產品庫、保(bao)(bao)(bao)(bao)險(xian)(xian)(xian)機構(gou)、法律(lv)法規(gui)、保(bao)(bao)(bao)(bao)險(xian)(xian)(xian)文庫、代理人(ren)(ren)專區、保(bao)(bao)(bao)(bao)險(xian)(xian)(xian)精算、再保(bao)(bao)(bao)(bao)險(xian)(xian)(xian)、計(ji)劃書、保(bao)(bao)(bao)(bao)險(xian)(xian)(xian)案(an)例、行(xing)業咨詢、保(bao)(bao)(bao)(bao)險(xian)(xian)(xian)數據、學(xue)習(xi)資(zi)料十(shi)二個(ge)目(mu)錄,集中(zhong)收(shou)錄了與保(bao)(bao)(bao)(bao)險(xian)(xian)(xian)學(xue)原理、財產保(bao)(bao)(bao)(bao)險(xian)(xian)(xian)學(xue)、人(ren)(ren)身保(bao)(bao)(bao)(bao)險(xian)(xian)(xian)實務(wu)、保(bao)(bao)(bao)(bao)險(xian)(xian)(xian)企(qi)業經營管(guan)理學(xue)、保(bao)(bao)(bao)(bao)險(xian)(xian)(xian)核保(bao)(bao)(bao)(bao)核賠相關(guan)的(de)(de)資(zi)料,供學(xue)生參(can)
4、人性化設計理(li)念
系統界(jie)面美(mei)觀,使用動(dong)畫和三維立體(ti)效果,模(mo)仿保險公司的(de)工(gong)作場景(jing),使各個部(bu)門的(de)工(gong)作一目了然,生動(dong)形象。
業務操(cao)作(zuo)(zuo)簡單,操(cao)作(zuo)(zuo)流(liu)程清晰明了,同時還具有(you)智(zhi)能化錯誤提示、操(cao)作(zuo)(zuo)流(liu)程控制等功能,幫助學生盡快了解(jie)軟件各模塊功能及操(cao)作(zuo)(zuo)方法(fa),易學易懂,即使不需培訓也能很(hen)快掌握(wo)軟件的使用方法(fa)。
5、數(shu)據備份與恢復機制
系(xi)統(tong)內置數(shu)據(ju)(ju)備份與恢復(fu)接口,為(wei)系(xi)統(tong)數(shu)據(ju)(ju)的安全性提供了可靠的保障(zhang)。系(xi)統(tong)管理員通過打開數(shu)據(ju)(ju)備份與恢復(fu)操作頁(ye)面,進行數(shu)據(ju)(ju)庫(ku)連接測試、數(shu)據(ju)(ju)庫(ku)還原、數(shu)據(ju)(ju)庫(ku)備份操作。